行业研究 先辈制制业的双沉效应——不变制制业
发财经济体正在工业化后期呈现出财产布局演化的“型”纪律,打破了保守理论中办事业单向替代制制业的线性认知,而且预示先辈制制业对于不变制制业合理比沉和推进出产性办事业升级的双沉效应。显示,美国、日本、德国等次要发财经济体正在人均P进入高收入阶段后,第二财产和制制业占比并未持续下降,而是趋于不变以至小幅回升。第二财产占例如面,美国从2020年的17。1%回升至2024年的17。3%;日本从2012年的26。6%回升至2024年28。4%;德国自2002年下降到25。8%,至今仍然是25。8%。美国当前制制业占比为10%,日、德的第二财产占比根基不变正在20%。该趋向表白,工业化后期并非必然“去工业化”,而是进入再均衡阶段。支持制制业比沉不变的内正在动力是先辈制制业的持续强大。本演讲根据OECD研发强度分类尺度,将高研发取中高研刊行业合并为先辈制制业,涵盖机械设备、电气设备、交通运输设备、电子设备以及化学医药五大范畴。数据显示,先辈制制业占制制业比沉均呈显著上升趋向:美国从1980年的43%提拔至2024年的53。5%,日本从1995年的49。9%提拔至2024年的51。9%,德国从1995年的48。8%提拔至2023年的55。8%,中国亦从2013年的44。6%提拔至2024年的52。1%。这反映出全球制制业合作已转向先辈制制业范畴的深度结构。先辈制制业的增加具有明显的“合作性”特征,即增加集中于具备特定合作劣势的国度或地域,而非遍及扩散。美国依托全球顶尖的生物医药研发系统和高端化工手艺堆集,鞭策化学医药财产占比提拔至19。7%。日本通过精益出产模式的普遍渗入,实现机械设备取交运设备占比双双达到14。5%。德国凭仗深挚的手艺积淀和高效的职业教育系统(学徒工资是正式员工的1/5),将交运设备占比提拔至22。1%。中国则阐扬超大规模市场劣势和复杂财产链协同能力,鞭策电子设备占比达13。6%,并正在电气设备、交运设备、化学医药等范畴实现占比均跨越10%。人均P取人均先辈制制业添加值之间存正在显著正相关关系,但正在细分行业层面呈现较着异质性,进一步印证了“合作性增加”的逻辑。机械设备取交运设备范畴,德国的弹性系数(人均添加值对人均P的边际贡献)领先于美、日、中,表现其手艺壁垒带来的高附加值能力。电气设备和电子设备范畴,中国的人均添加值随经济成长快速上升,弹性系数显著高于他国,而日本以至呈现阶段性的负弹性,反映其财产升级迟畅。化工医药范畴,美国即便正在高基数下仍连结较强增加韧性,弹性持续领先,日、德、中则相对平缓。对于当前的:“十五五”规划明白提出“连结制制业合理比沉”,同时强调“分范畴推进出产性办事业向专业化和价值链高端延长”,这两大计谋方针看似并行,实则内正在同一,其环节交汇点恰是先辈制制业的成长。先辈制制业不只有帮于不变以至提拔制制业正在国平易近经济中的占比,还因其高度联动研发、设想、手艺办事等环节,成为鞭策出产性办事业向高端跃迁的主要引擎。因而,以先辈制制业为焦点抓手,是统筹实现制制业布局优化取出产性办事业升级的计谋支点,是建立现代化财产系统的环节径。财产布局演变的一个典范纪律是:工业化历程中,第一财产正在国平易近经济中的比沉持续下降,第二财产正在国平易近经济中的比沉先上升尔后下降,第三财产正在国平易近经济中的比沉逐渐上升。这一纪律又称为“配第-克拉克”或者“库兹涅茨”。17世纪,克拉克完美,指出跟着人均收入提高,劳动力起首从第一财产向第二财产转移,再向第三财产转移。库兹涅茨进一步发觉经济增加取财产布局演进存正在“倒U型”关系——第二财产占比正在工业化中期达到峰值后,会随人均收入增加而迟缓下降。钱纳里通过供给和需求相连系的布局阐发,将库兹涅茨的发觉的纪律归纳为定量成长形态。然而,若将视角聚焦到后工业阶段,则会发觉:部门经济体的财产布局和制制业布局演化并非完全遵照“倒U型”纪律,其第二财产占比和制制业占比起头趋稳和小幅回升,先辈制制业占比以至持续提拔(例如美国的化学成品财产、德国和日本的汽车财产等)。这些现象的背后,反映了如许一个现实:工业化后期的增加,其束缚不再是新古典从义框架下的要素供给缺口,也不是布局从义下的要素设置装备摆设失衡,而是全球市场中的全要素出产率合作。一旦特定经济体的特定财产正在全球合作中构成难以仿照的合作劣势,便能冲破本国需求布局的天花板,依托全球的需求收入弹性曲线,实现规模取附加值的持续扩张。先辈制制业占比可以或许持续攀升这一纪律,是我国将来财产布局升级的主要根据。“十五五”规划强调,“连结制制业合理比沉,建立以先辈制制业为的现代化财产系统”,这一计谋摆设凸显了先辈制制业正在财产升级中的焦点感化。沉点成长先辈制制业、建立以先辈制制业为焦点的现代化财产系统具有多沉计谋功能:既有帮于“连结制制业合理比沉”,同时也能推进“分范畴推进出产性办事业向专业化和价值链高端延长”。本演讲基于对发财经济体的跨期汗青比力阐发,旨正在研究先辈制制业的演化纪律,从而为“十五五”期间的财产政策供给参考。当前,美国、日本和德国的第二财产占比曾经趋稳,以至有略微的反转趋向。美国、日本和德国已进入工业化后期,而且正在全球经济中占领主要地位,其财产布局演变纪律具有较强的自创性。美国、日本和德国第一财产占比均比力低,财产布局的变化次要表现为第二财产和第三财产之间的占比变化。因而,把握第二财产的占比趋向,根基也就领会三次财产布局的演化趋向。美国的第二财产占比从1970年的35。2%,持续下降到了2020年的17。1%;随后有所回升,2022年上升至18。1%,2024年又回落到17。3%,但仍高于2020年的低点。若是说美国的财产布局变化可能是2020年—2022年外部冲击的影响,那么日本和德国的纪律愈加较着。日本的第二财产占比从1980年的42。9%,下降到2012年的26。6%;随后逐步回升至2024年的28。4%。德国的第二财产占比从1978年的31%,下降到2002年的25。8%,到2024年仍然是25。8%;2002年到2025年之间,除了2009年短暂的下浮到23。9%之外,其他年份均正在25。3%—27。3%之间波动。中国第二财产占比全体呈现上升后的波动式下降,目前尚未趋稳。从1961年到1980年,第二财产占比从31。9%快速上升到了48%,然后下降到了1990年的41。0%,随后履历了1996年的46。8%、2006年的46。9%的阶段性高点,到目前下降到2024年的36。5%。

以人均P为横轴怀抱,中国第二财产占比距离不变的距离不会太远。以人均P(按采办力平价计较)为横轴,将第二财产占比为纵轴,能够大要得出第二财产占比触底回升对应的人均P。全体来看,美、日、德、中四个国度人均P取第二财产占比的曲线凹凸分歧(中国最高、日德居中、美国最低),反映各个国度创制财富的财产布局分歧。第二财产占比会实现不变,以至有略微的反弹。按人均P(采办力平价,下同)来怀抱,德国的阈值大要是3万国际元,美国的阈值大要正在6万国际元。当前中国的人均P为2。7万国际元,距离日、德的阈值相距不远,大概预示第二财产占比建底距离不远。
第二财产的焦点是制制业,制制业占比不变,第二财产占比才能不变。从美国、日本、德国的数据来看,美国当前制制业占比为10。0%,去工业化严沉,因而其第二财产占比的底部更低。日、德的第二财产占比根基不变正在20%摆布,无效地支持了第二财产正在国平易近经济中的比沉。当前,中国的制制业占比曾经降至25%,距离日德还有5个百分点。
正在制制业占比连结不变的同时,人均P仍可以或许实现持续增加。取人均P和第二财产占比之间的关系雷同,达到必然人均P阈值之后,制制业占比往往从下行转为不变,而人均P仍能连结增加。日本、德国正在人均P冲破3万国际元后,制制业占比持久不变正在19%—23%区间,可是人均P持续攀升至5万-8万国际元。美国正在制制业占比从15%降到10%的同时,人均P可以或许从3。5万国际元上升至8。5万国际元,但这并非证了然制制业占比感化弱化,而是展现了一种依托军事-金融-手艺复合型霸权系统的特殊增加模式。美国制制业占比下降的同时人均P上升,素质是将出产制制环节离岸外包,而通过手艺尺度、专利授权、品牌溢价、金融办事等体例保留并放大上下逛的高附加值收益,但这种模式具备难以复制性取较大的风险现患。《先辈制制:美国的立异政策》(威廉姆·邦维利安,彼得·辛格,2022)写道,美国眼中的立异未涵盖出产手艺和工艺流程,而这是有问题的。
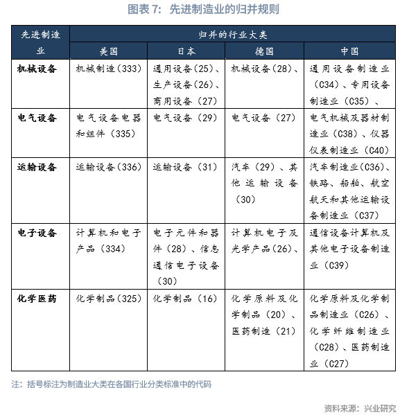
因而,工业化后期制制业占比从下降到不变并非经济增加的“起点”,而是“新起点”。正在确保制制业合理占比(19%—23%)的根本上,仍然可实现人均P的持续增加。对于大都尚未完成高收入转型的经济体而言,连结制制业正在经济布局中的计谋地位,仍是逾越“中等收入圈套”、迈向高收入阶段的环节。将特定经济体的经济布局升级简单等同于一般纪律下的“办事业占比提拔”,可能陷入去工业化的“早熟”圈套,从而了制制业对经济的持续带动感化。阐发制制业布局,起首需要“对齐”分歧国度的行业分类尺度。美国、日本、德国、中国别离采用了行业分类系统(NAICS-2022)、日本尺度财产分类(JSIC Rev。 14, 2023)、欧盟财产分类系统(NACE Rev。 2。1)和国平易近经济行业分类(GB/T 4754—2017),制制业项下别离有21个、24个、26个、31个行业大类。分歧国度对于制制业大类的口径分歧。例如,对于机械设备,美国、德国分为机械制制一个大类,中国分类为通用设备和公用设备两个大类,日天职类为通用设备、出产设备和商用设备三个大类。为了实现分歧国度的横向比力,对制制业项下的行业大类进行了合并,构成了跨国别口径下的“行业”(为避免和三次财产中的“财产”混合,本演讲称之为“行业”)。为把握制制业的环节布局趋向,本演讲聚焦正在先辈制制业。《OECD Taxonomy of Economic Activities Based on R&D Intensity》(Fernando Galindo-Rueda, Fabien Verger,2016)以研发强度做为权衡尺度,将行业分为高研发强度、中高研发强度、中研发强度、中低研发强度和低研发强度五个品级。研发强度的计量体例为“研发投入/添加值”,之所以采用添加值而不是产值,是由于添加值消弭了出产投入的影响,避免总产值对出产投入的反复计较。本演讲将高研发强度和中高研发强度的行业定义为先辈制制业,连系行业分类尺度的合并,归纳出了机械设备、电气设备、交运设备、电子设备及化学医药等五个先辈制制业。
美国、日本、德国、中国的制制业布局呈现出先辈制制业“全体占比持续提高”取“劣势范畴分化成长”的双沉特征。一方面,美国、日本、德国、中国的机械设备、电气设备、交运设备、电子设备及化学医药这五个先辈制制业占制制业的比例持续提拔——美国从1980年的43%提拔至2024年的53。5%,日本从1995年的49。9%提拔至2024年的51。9%,德国从1995年的48。8%提拔至2023年的55。8%,中国从2013年的44。6%提拔至2024年的52。1%。另一方面,正在先辈制制业全体占比提拔的背后,依托要素禀赋布局构成了差同化的劣势范畴。美国以化学医药财产占比力高,占比19。7%;日本劣势行业是机械设备和交运设备,两者占比均为14。5%;德国的交运设备较为凸起,占比22。1%;中国电子设备财产占比达13。6%,同时电气设备、交运设备及化学医药的占比均超10%,反映出正在高端制制等范畴的成长。
先辈制制业全体占比持续提高,前提是供给端的规模劣势和需求端的收入弹性。从供给端来看,先辈制制业“可商业性”较高,产物具有高价值密度(单元分量产物的价值),运输费用占成本比例较低,使得企业可以或许打破保守发卖半径的地区束缚,通过异地集中化出产实现规模效应;同时,先辈制制业因研发费用、品牌投入等固定成本占比高,呈现边际成本递减趋向(虽然理论上边际成本曲线呈“U型”,但制制业可通过精细化办理持续延后成本上升拐点),因而企业天然倾向于扩大产能降低成本,再以低成本劣势抢占市场份额,构成“产能扩张—成本下降—份额提拔—再扩张”的正向轮回。从需求端来看,全球消费需求的升级取偏好的趋同,配合建立了全球化的市场根本。无论是欧美高收入群体仍是新兴市场消费者,对“更智能的手机、更优良的汽车和更无效的药品”的焦点需求分歧。这种跨区域需求的趋同建立了全球化的同一市场根本,使得先辈制制业可以或许依托全球收入程度的提高实现持续扩张。先辈制制业劣势范畴成长分化,表现了工业化之后的合作性增加而不是遍及性增加。例如美国依托全球顶尖的生物医药研发系统和高端化工手艺堆集,将化学医药财产占比提拔至19。7%的高位。日本机械设备取交运设备占比均达到14。5%,源于精益出产模式的深度普及(丰田汽车实现精益出产后,花了20年才扩展到整个供应链)。德国凭仗汽车财产百年手艺沉淀和学徒制系统(学徒工资是正式工资的1/5),将交运设备占比提拔至22。1%。中国则基于本土市场效应和财产链复杂度的劣势,鞭策电子设备占比达13。6%,同时通过规模化出产降低成本,正在电气设备、交运设备等范畴构成规模合作壁垒。各经济体一旦正在某一范畴构成系统性劣势,会通过“合作中的强化”持续强化该范畴的占比,进一步拉大取其他经济体和其他行业的差别,构成工业化后期“合作性增加”,不是工业化初期“遍及性增加”。先辈制制业的全体占比持续提高取劣势范畴分化成长,使得部门先辈制制业正在P的占比也可能持续提拔。例如美国的化学医药成品行业占P比沉从1980年的1。77%上升到2024年的1。97%,日本交通设备行业占P比沉从1995年的2。42%上升到2024年的2。96%,德国的交运设备行业占P的比例从1995年的3。09%上升到2023年的4。59%,中国的电子设备行业占P的比例从2013年的2。58%上升到2024年的3。38%。这也意味着,先辈制制业并非随工业化历程而阑珊,反而可能实现占比逆势增加,打破“制制业占比单一下滑”的保守认知。需要留意的是,美国、日本披露口径为行业添加值,中国披露口径为行业营收,德国、中国各财产的添加值粗略按照该行业产值/营收正在制制业中的占比和制制业添加值进行换算。
人均P取人均先辈制制业添加值之间存正在显著的正相关关系。美国、德国和中国的先辈制制业人均添加值取人均P均呈现同步上升的正相关关系;日本正在脱节“失落的三十年”经济窘境后,二者也逐渐确立正相关关系。大概也能够这么说,人均先辈制制业添加值的提拔,可以或许以必然的乘数效应拉动听均P的增加。《The Manucturing Value Chain Is Much Bigger Than You Think!》(Daniel J。 Meckstroth,2016)一文显示,美国每1美元制制业添加值可带动上下逛研发设想、出产性办事、批发、零售等环节发生3。6美元的联系关系添加值。《连结我国制制业合理比沉是个严沉问题》[1]一文中也指出,“每添加1个制制业拆卸线个其他行业岗亭”。先辈制制业因财产链更长、手艺溢出更强,乘数效应和就业带动结果估计愈加凸起。
从具体先辈制制业行业的人均添加值和人均P的变化来看,行业层面存正在差同化,印证了先辈制制业“合作性增加”特征。具体而言,正在机械设备取交运设备行业,德国的人均先辈制制业添加值对人均P的弹性系数略微高于美国、日本及中国,后三者则呈现稳健但斜率较低的增加态势;电气设备和电子设备行业中,中国的弹性系数劣势显著,行业人均添加值随人均P增加峻峭上升,其他国度有所趋缓,日本一度呈现负相关;正在化工医药行业,美国的弹性系数高于其他国度,即便正在高基数前提下仍维持较强增加韧性,日本、德国及中国的弹性系数则相对平缓。上述行业层面的差同化表示,素质是工业化后期先辈制制业“合作性增加”的间接表现。通过要素禀赋的劣势正在特定行业构成合作壁垒,劣势的先辈制制业实现全球市场扩张,均势的先辈制制业实现进口替代(但难以全球扩张),先辈制制业之外的保守制制业向要素成本更低的区域进行转移,最终塑制出分歧业业的非平衡的增加款式。
“十五五”规划提出“连结制制业合理比沉”,同时强调“分范畴推进出产性办事业向专业化和价值链高端延长”,这两大计谋方针看似并行,实则内正在同一,其环节交汇点恰是先辈制制业的成长。先辈制制业不只有帮于不变以至提拔制制业正在国平易近经济中的占比,还因其高度联动研发、设想、手艺办事等环节,成为鞭策出产性办事业迈向价值链上逛的主要牵引力量。因而,以先辈制制业为焦点抓手,是统筹实现制制业布局优化取出产性办事业升级的计谋支点,也是建立现代化财产系统的环节径。先辈制制业是工业化后期稳住制制业比沉的焦点支持。正在保守认知中,跟着工业化历程进入中后期,制制业占P比沉趋于下降,往往被视为经济布局向办事业转型的天然成果。然而,这一趋向的背后并非纯真由办事需求上升驱动,更深层的缘由正在于保守制制业国际合作力的相对弱化。正在工业化初期,制制业凭仗规模效应和较强的可商业性敏捷扩张,占比持续上升;但跟着全球财产分工和手艺扩散,制制业面对来改过兴经济体的成本合作和发财经济体的手艺,导致其正在全球价值链中的地位下滑,进而激发制制业占比的下滑。近年来一些已进入工业化成熟阶段的发财经济体(如美国、德国、日本)却呈现出制制业占比企稳以至局部回升的趋向。其背后的环节动因,恰是先辈制制业的持续立异取全球合作力的巩固。以机械设备、电气设备、交通运输配备、电子消息手艺产物及化学医药为代表的高手艺制制范畴,具备显著的手艺壁垒、高附加值和强出口能力,单元劳动力创制的添加值远高于保守财产,可以或许持久占领全球价值链顶端,维持国际市场份额,从而使得制制业占比得以不变。先辈制制业可以或许驱动出产性办事业向高端跃迁。先辈制制业的素质已超越保守“制制”的范围,演变为一种深度融合研发、设想、系统集成、数据办事、供应链办理、查验检测等高端出产性办事功能的复合型财产形态。其研发投入强度遍及跨越10%,部门范畴(如生物医药、芯片)以至高达30%。这些研发取手艺办事勾当虽办事于制制过程,但素质上属于典型的出产性办事业范围。很多由制制企业内部设立的研发核心或运营的专业子公司所供给的办事,本来应计入办事业统计,但因为其依靠于制制从体,正在现行统计系统中仍被归入工业部分。这种“制制体内孕育办事”的现象,反映出制制业取办事业鸿沟日益恍惚的趋向,也催生了“制制即办事、办事即制制”的深度融合新模式。因而,成长先辈制制业既有帮于培育兼具制制根底,又能推进出产性办事业成长。先辈制制业既能通过提拔制制业的手艺密度和国际合作力,防止制制业比沉非一般下滑,守住实体经济的根基盘;又能通过催生高程度的专业化办事需求,带动研发、征询、工业软件、查验检测等出产性办事业向价值链上逛延长,进而构成“双轮驱动”的成长款式。综上所述,“十五五”期间应将先辈制制业置于国度计谋的焦点,打破制制业取办事业之间的轨制性朋分,正在政策设想、资本设置装备摆设、立异支撑和统计监测等方面强化统筹协调。唯有如斯,才能实正实现“连结制制业合理比沉”取“鞭策出产性办事业高端化”两风雅针的无机同一,走出一条具有中国特色的现代化财产系统道。从发财经济体的当前经验来看,工业化后期的财产布局呈现以下新趋向:1)工业化后期,第二财产取制制业占比由单向下降转为不变或小幅回升,而非办事业单向替代制制业。2)制制业占比不变的驱动力是先辈制制业占比提拔,而非简单地维持规模。3)先辈制制业呈现合作性增加(即只要正在合作中获胜的部门经济体可以或许实现增加),而非遍及性扩张。4)人均P取人均先辈制制业添加值之间存正在显著的正相关关系,但正在细分行业层面呈现出异质性,进一步印证了先辈制制业“合作性增加”特征。对当前的是:“十五五”期间,连结制制业合理比沉取鞭策出产性办事业向价值链高端延长两大计谋方针的实现,环节正在于成长先辈制制业。保守制制业正在工业化后期易因后发国度的成本合作和手艺逃逐导致占比下滑,先辈制制业具有高附加值、强立异性和全球合作力,单元劳动力创制的添加值远超保守财产,能正在持续占领全球价值链高端。同时,先辈制制业已不再是纯真的出产勾当,而是深度嵌入研发、设想、系统集成、数据办事、供应链办理等高端出产性办事的复合型财产,成为鞭策出产性办事业向高端跃迁的主要引擎。因而,以先辈制制业为焦点抓手,是统筹实现制制业布局优化取出产性办事业升级的计谋支点,是建立现代化财产系统的环节径。1。 威廉姆·邦维利安,彼得·辛格,2022,先辈制制:美国的立异政策,上海社会科学院出书社,46,85。




